上一篇
ThinkPHP内核API接口管理平台源码
- 源码
- 2022-06-24
- 2318
ThinkPHP内核API接口管理平台源码v1.2
首页截图:

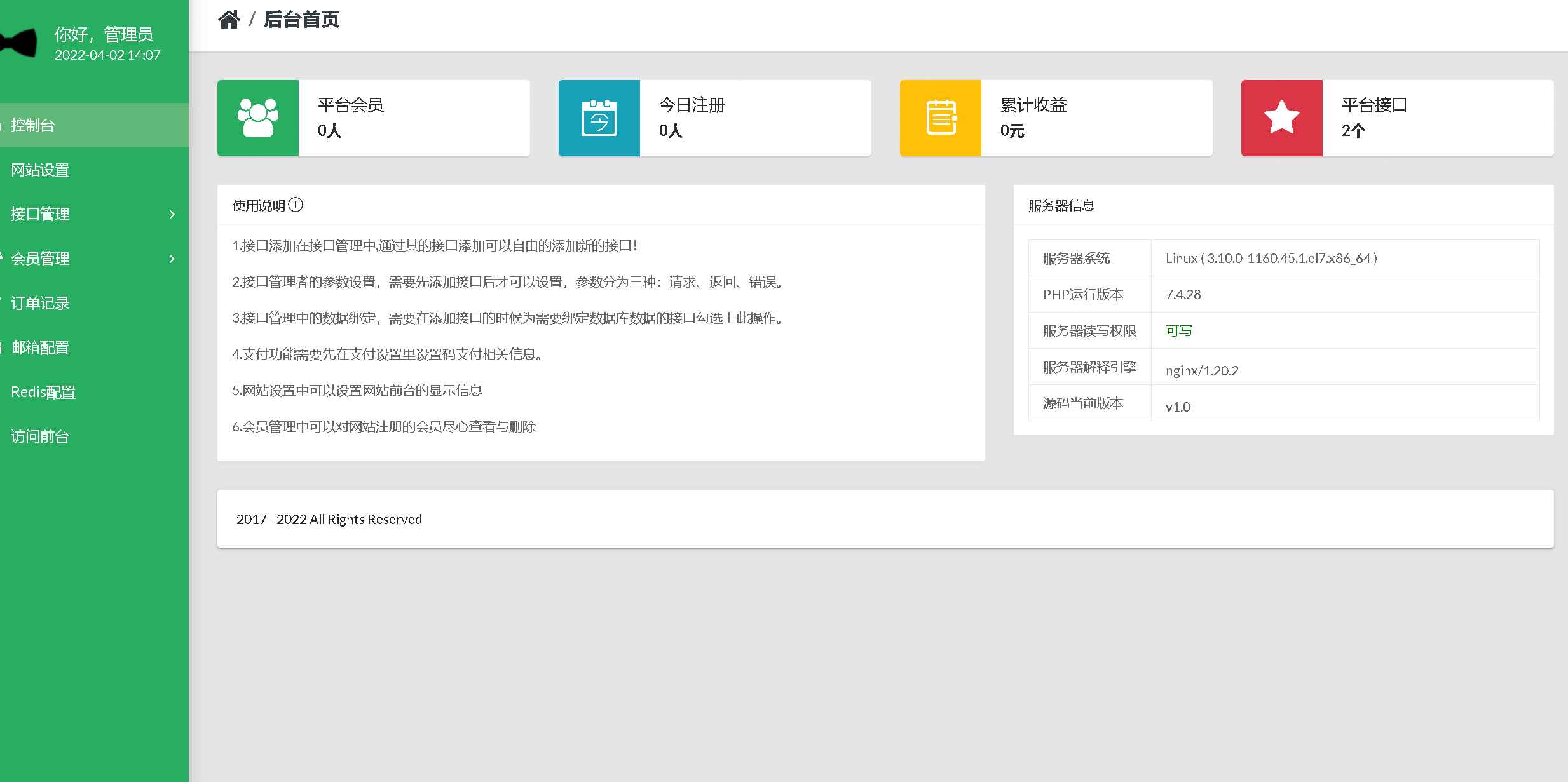
后台截图:

安装步骤:
1.数据库信息配置在路径【config/database.php】文件中
2.导入根目录下的【data.sql】数据库文件
3.设置网站运行目录为根目录【public】
4.目录
后台地址 /admin/login.html
账户 admin 密码 123456
5.伪静态规则已经打包
详细安装步骤及相关截图 已经打包至压缩包
本站所发布的全部内容源于互联网搬运,仅限于小范围内传播学习和文献参考 请在下载后24小时内删除,如果有侵权之处请第一时间联系我们删除。 敬请谅解! E-mail:tudoumc@foxmail.com
本文链接:https://fybk.cc/post/1829.html
您需要 登录账户 后才能发表评论




